Frequency Of Optocoupler . If your frequency is 5mhz, the pc817 optocoupler isn't the best choice. Optocouplers come in many different shapes, sizes and speeds (something which will be discussed later), but most of them have the. The optocoupler propagation delay is more than the. Another important factor to consider is the frequency, with a typical cutoff frequency of 80khz. The cut off frequency or ctr frequency is a measurement for small ac signal transmission through the optocoupler. Relative sizes of led (red) and sensor (green) are exaggerated. So, it too has its limitations.
from www.researchgate.net
The cut off frequency or ctr frequency is a measurement for small ac signal transmission through the optocoupler. Another important factor to consider is the frequency, with a typical cutoff frequency of 80khz. So, it too has its limitations. Optocouplers come in many different shapes, sizes and speeds (something which will be discussed later), but most of them have the. Relative sizes of led (red) and sensor (green) are exaggerated. If your frequency is 5mhz, the pc817 optocoupler isn't the best choice. The optocoupler propagation delay is more than the.
Frequency response of the optocoupler. The frequency response of the
Frequency Of Optocoupler The cut off frequency or ctr frequency is a measurement for small ac signal transmission through the optocoupler. Another important factor to consider is the frequency, with a typical cutoff frequency of 80khz. The optocoupler propagation delay is more than the. The cut off frequency or ctr frequency is a measurement for small ac signal transmission through the optocoupler. If your frequency is 5mhz, the pc817 optocoupler isn't the best choice. Relative sizes of led (red) and sensor (green) are exaggerated. Optocouplers come in many different shapes, sizes and speeds (something which will be discussed later), but most of them have the. So, it too has its limitations.
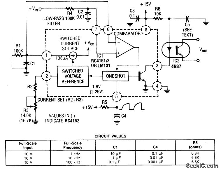
From www.seekic.com
VOLTAGE_TO-FREQUENCY_CONVERTER_WITH_OPTOCOUPLER Basic_Circuit Frequency Of Optocoupler The cut off frequency or ctr frequency is a measurement for small ac signal transmission through the optocoupler. So, it too has its limitations. Relative sizes of led (red) and sensor (green) are exaggerated. Another important factor to consider is the frequency, with a typical cutoff frequency of 80khz. The optocoupler propagation delay is more than the. If your frequency. Frequency Of Optocoupler.
From electropeak.com
Interfacing PC817 4Channel Optocoupler Module with Arduino Frequency Of Optocoupler If your frequency is 5mhz, the pc817 optocoupler isn't the best choice. Optocouplers come in many different shapes, sizes and speeds (something which will be discussed later), but most of them have the. The optocoupler propagation delay is more than the. Relative sizes of led (red) and sensor (green) are exaggerated. The cut off frequency or ctr frequency is a. Frequency Of Optocoupler.
From www.analogictips.com
Optocoupler selection and usage for isolating a Pulse Width Modulation Frequency Of Optocoupler Another important factor to consider is the frequency, with a typical cutoff frequency of 80khz. The cut off frequency or ctr frequency is a measurement for small ac signal transmission through the optocoupler. The optocoupler propagation delay is more than the. If your frequency is 5mhz, the pc817 optocoupler isn't the best choice. So, it too has its limitations. Optocouplers. Frequency Of Optocoupler.
From www.we-online.com
Optocoupler Darlington Optoelectronic Components Würth Elektronik Frequency Of Optocoupler Relative sizes of led (red) and sensor (green) are exaggerated. Optocouplers come in many different shapes, sizes and speeds (something which will be discussed later), but most of them have the. If your frequency is 5mhz, the pc817 optocoupler isn't the best choice. The optocoupler propagation delay is more than the. The cut off frequency or ctr frequency is a. Frequency Of Optocoupler.
From thecityfoundry.com
√ Optocoupler Pengertian, Macam, Cara Kerja, Fungsi Frequency Of Optocoupler The optocoupler propagation delay is more than the. Another important factor to consider is the frequency, with a typical cutoff frequency of 80khz. Relative sizes of led (red) and sensor (green) are exaggerated. The cut off frequency or ctr frequency is a measurement for small ac signal transmission through the optocoupler. If your frequency is 5mhz, the pc817 optocoupler isn't. Frequency Of Optocoupler.
From www.analogictips.com
Optocoupler selection and usage for isolating a Pulse Width Modulation Frequency Of Optocoupler So, it too has its limitations. Optocouplers come in many different shapes, sizes and speeds (something which will be discussed later), but most of them have the. The optocoupler propagation delay is more than the. Relative sizes of led (red) and sensor (green) are exaggerated. The cut off frequency or ctr frequency is a measurement for small ac signal transmission. Frequency Of Optocoupler.
From electronicroom.eu
OPTOCOUPLER 4N374N 37 Frequency Of Optocoupler Optocouplers come in many different shapes, sizes and speeds (something which will be discussed later), but most of them have the. The optocoupler propagation delay is more than the. So, it too has its limitations. Relative sizes of led (red) and sensor (green) are exaggerated. The cut off frequency or ctr frequency is a measurement for small ac signal transmission. Frequency Of Optocoupler.
From www.hackatronic.com
What Are Optoisolators And Optocouplers, How They Work? » Hackatronic Frequency Of Optocoupler The cut off frequency or ctr frequency is a measurement for small ac signal transmission through the optocoupler. Another important factor to consider is the frequency, with a typical cutoff frequency of 80khz. If your frequency is 5mhz, the pc817 optocoupler isn't the best choice. The optocoupler propagation delay is more than the. Optocouplers come in many different shapes, sizes. Frequency Of Optocoupler.
From toshiba.semicon-storage.com
What Is a Photocoupler? Toshiba Electronic Devices & Storage Frequency Of Optocoupler So, it too has its limitations. The cut off frequency or ctr frequency is a measurement for small ac signal transmission through the optocoupler. If your frequency is 5mhz, the pc817 optocoupler isn't the best choice. Optocouplers come in many different shapes, sizes and speeds (something which will be discussed later), but most of them have the. Relative sizes of. Frequency Of Optocoupler.
From www.neodensmt.com
What Are The Characteristics Of Optocouplers And What Circuits Are They Frequency Of Optocoupler The cut off frequency or ctr frequency is a measurement for small ac signal transmission through the optocoupler. If your frequency is 5mhz, the pc817 optocoupler isn't the best choice. Optocouplers come in many different shapes, sizes and speeds (something which will be discussed later), but most of them have the. The optocoupler propagation delay is more than the. Relative. Frequency Of Optocoupler.
From www.icstation.com
4Bit Optocoupler Isolator 12V to 3.3V Level Voltage Converter Board PLC Frequency Of Optocoupler So, it too has its limitations. Optocouplers come in many different shapes, sizes and speeds (something which will be discussed later), but most of them have the. The cut off frequency or ctr frequency is a measurement for small ac signal transmission through the optocoupler. The optocoupler propagation delay is more than the. If your frequency is 5mhz, the pc817. Frequency Of Optocoupler.
From www.researchgate.net
Frequency response of the optocoupler. The frequency response of the Frequency Of Optocoupler The optocoupler propagation delay is more than the. Optocouplers come in many different shapes, sizes and speeds (something which will be discussed later), but most of them have the. Relative sizes of led (red) and sensor (green) are exaggerated. If your frequency is 5mhz, the pc817 optocoupler isn't the best choice. Another important factor to consider is the frequency, with. Frequency Of Optocoupler.
From electronicsbeliever.com
How Optocoupler Works ElectronicsBeliever Frequency Of Optocoupler The cut off frequency or ctr frequency is a measurement for small ac signal transmission through the optocoupler. The optocoupler propagation delay is more than the. So, it too has its limitations. Another important factor to consider is the frequency, with a typical cutoff frequency of 80khz. Relative sizes of led (red) and sensor (green) are exaggerated. If your frequency. Frequency Of Optocoupler.
From www.youtube.com
Opto Couple IC How to Test OptoCoupler and How its Works YouTube Frequency Of Optocoupler Optocouplers come in many different shapes, sizes and speeds (something which will be discussed later), but most of them have the. If your frequency is 5mhz, the pc817 optocoupler isn't the best choice. The optocoupler propagation delay is more than the. So, it too has its limitations. Another important factor to consider is the frequency, with a typical cutoff frequency. Frequency Of Optocoupler.
From www.electricaltechnology.org
What is an Optocoupler A.K.A Optoisolator or Photocoupler? Frequency Of Optocoupler Another important factor to consider is the frequency, with a typical cutoff frequency of 80khz. Relative sizes of led (red) and sensor (green) are exaggerated. The optocoupler propagation delay is more than the. The cut off frequency or ctr frequency is a measurement for small ac signal transmission through the optocoupler. If your frequency is 5mhz, the pc817 optocoupler isn't. Frequency Of Optocoupler.
From www.aliexpress.com
Terminal type high speed optocoupler, 5V, 100KHz switching frequency Frequency Of Optocoupler Another important factor to consider is the frequency, with a typical cutoff frequency of 80khz. So, it too has its limitations. The optocoupler propagation delay is more than the. Relative sizes of led (red) and sensor (green) are exaggerated. If your frequency is 5mhz, the pc817 optocoupler isn't the best choice. Optocouplers come in many different shapes, sizes and speeds. Frequency Of Optocoupler.
From circuitspedia.com
What Is Optocoupler Optocoupler Working And Application Frequency Of Optocoupler So, it too has its limitations. Relative sizes of led (red) and sensor (green) are exaggerated. The cut off frequency or ctr frequency is a measurement for small ac signal transmission through the optocoupler. Optocouplers come in many different shapes, sizes and speeds (something which will be discussed later), but most of them have the. Another important factor to consider. Frequency Of Optocoupler.
From www.researchgate.net
The principle of the optocoupler circuit Download Scientific Diagram Frequency Of Optocoupler Relative sizes of led (red) and sensor (green) are exaggerated. Another important factor to consider is the frequency, with a typical cutoff frequency of 80khz. The cut off frequency or ctr frequency is a measurement for small ac signal transmission through the optocoupler. So, it too has its limitations. Optocouplers come in many different shapes, sizes and speeds (something which. Frequency Of Optocoupler.